2025年,恰逢青岛新思诺软件有限公司成立十五周年。十五年来,我们始终扎根制造业数字化浪潮前沿,见证并参与了中国农业机械行业从政策引导到技术落地的全过程。
在《加快建设农业强国规划(2024-2035年)》和农机购置补贴政策的持续发力下,行业加速向智能化、绿色化转型——数据显示,2024年我国农业机械总动力突破11.6亿千瓦,新能源农机渗透率显著提升。
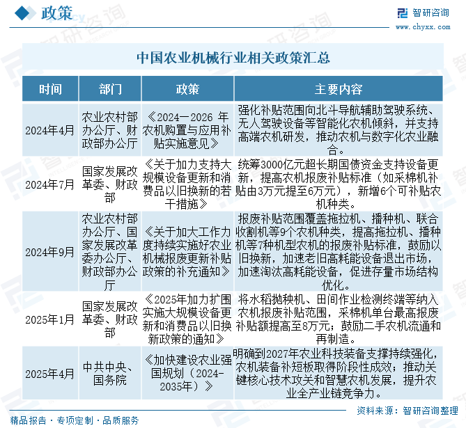
《农机购置与应用补贴实施意见》明确将补贴资源向智能装备倾斜,单台设备补贴上限提升至40%,同时通过碳积分机制激励新能源农机研发。

在这段智能化与数字化转型加速的发展历程中,新思诺软件与战略合作伙伴山东思代尔农业装备有限公司(后文简称:希森天成)并肩前行的故事,正是政策赋能与企业创新“共振”的生动缩影。

·2010
引进SOLIDWORKS三维设计软件
希森天成自2008年成立以来,就专注于农业机械行业的细分领域,以马铃薯机械为切入点,历经数年的发展,逐步开发出耕整地机械、马铃薯种植机、中耕起垄施肥机、喷杆式喷药机、杀秧机、收获机、马铃薯清选装仓机械等一系列马铃薯种植生产机械。
在受到客户和行业高度认可的同时,希森天成从未停止进步的脚步。李总回忆当时企业技术创新发展面临的问题,提到了二维与三维图纸的转化。
当时公司规模蓬勃发展,吸纳了一批年轻的优秀技术人员,新鲜血液带来了创造力,但他们对于二维图纸的识图使用比较费劲,公司根据技术人员习惯使用三维的模型这一特点,顺应二维转三维的技术潮流,与新思诺达成了合作,引入了SOLIDWORKS三维设计软件,使企业工作效率大大的提高,帮助产品顺利、及时的交付于市场。
·2015
引进SOLIDWORKS EPDM
创新是企业发展不竭的动力,没有创新的企业是很难长远发展的。希森天成在产品、技术创新和研发的打造上是不遗余力的,产品逐年提升改造,不断提高产品的性能和便捷性。
随着技术能力不断提升,公司开发人员持续增多,希森天成发现内部协同设计出现了不顺畅的问题。加之产品类型的增多,市场产品的可追溯性问题也逐渐浮现。市场销售的机型是哪一批生产的、是什么机型、出现了什么问题、用什么配件?……很多产品细节问题无法清晰查询、直接反馈,给用户带来了很大的不便。

希森天成选择与新思诺深入合作,引入SOLIDWORKS EPDM协同设计研发平台,通过软件提供的可追溯功能,很好地解决了公司面临的问题。更重要的是,强化了企业协同设计流程化、模块化,可实现不同场景模块的单独设计,设计人员各自完成设计后在平台上进行组装验证,实现较好设计效果的同时提升了协同设计效率。
·2023
引进SOLIDWORKS Composer
希森天成一直秉承“客户至上”的服务理念,关注客户需求和体验,在面向市场推广销售的过程中,也希望给客户更直观、简洁的产品演示介绍。为此,公司引进了SOLIDWORKS Composer动画设计软件,用于制造装配说明、产品手册、安装说明、维修手册、培训指南、市场营销宣传册等内容的流程和步骤说明。
“它是如何工作的,如何组装它,如何使用它,以及如何维修它……”

SOLIDWORKS Composer可以方便快捷地生成爆炸视图,用于装配说明,可以展示设计的复杂性以及最终产品的精致程度,不仅有利于销售团队展示设计,还大大提升了车间装配快捷高效地进行。
通过数字化转型,希森天成跳出传统农机具的设计束缚,在经历深度洗牌的农机市场中,实现企业产品迭代升级,保持着市场竞争优势和健康发展态势。毫无疑问,希森天成是拥有强劲研发实力和坚定发展实心的企业。我们看到的不仅是国产农机的技术突围,更是一群制造业坚守者用十五年光阴书写的答卷。

新思诺软件的十五年,是与中国制造业同频共振的十五年。每一个如希森天成般的战略客户,都是我们前行路上的灯塔。未来,我们将继续以数字化为犁铧,深耕智能制造的沃土,与更多伙伴携手奔赴"中国智造"的星辰大海。因为真正的成长,从来不是独行,而是在时代浪潮中与志同道合者共绘蓝图——这,正是十五年来新思诺人最珍视的荣光。400 636 8628