欢迎收看本期“新视野”新闻速览,为帮助客户更便捷获取制造业领域发生的热点资讯,新思诺每月为您汇总制造业新闻,聚焦山东,放眼全国,行业资讯,一手掌握!
重点关注2025年新思诺客户活动预告
诺享学院直播课 · 即将升级:
2025开年为大家奉上的“仿真专栏”热度颇高,SOLIDWORKS Simulation、Flow Simulation专项培训课程吸引了数百人次观看。后续,诺享学院直播课将迎来升级改造,请期待我们准备地更多惊喜,【新专栏】【新形式】【新福利】等待着大家查看!
新思诺客户大会:志合者,不以山海为远;同心者,不以日月为限。新思诺以彼此成就、共同成功为愿景,将于2025年隆重举办首届客户大会,届时将邀请客户代表及行业专家齐聚一堂、畅叙合作情谊,共商创新发展,共话数字化未来。详细信息将于公众号发布,敬请期待~
山东制造业新闻
-
截至目前,山东省有效期内创新型中小企业2.4万家、专精特新中小企业1.8万家、专精特新“小巨人”企业1000余家,有力支撑山东工业经济连续3年增速走在全国工业大省前列,发挥全省经济“压舱石”和全国工业大盘“挑大梁”作用。
-
山东将突出精准“选种”,加力完善中小企业梯度培育体系,每年计划新培育专精特新中小企业1000家以上。每年将为民营中小企业转(续)贷1500亿元以上,升规纳统分档奖励资金达6000万元。
-
近日,工信部公布全国首批卓越级智能工厂项目公示名单,山东省共有22家企业入选,数量仅次于江苏的23家,居全国第二。此次公示的名单中,山东省有浪潮电子信息产业股份有限公司的高端服务器大规模个性化定制智能工厂等15家企业入选。
-
青岛作为计划单列市,有青岛海尔智慧电器设备有限公司的热水器全链智控和绿色协同智能工厂等7家企业入选。在大连、厦门、宁波、深圳等5个计划单列市中,青岛企业数量居于首位。这样山东全省企业实际入选数量达到22家。
-
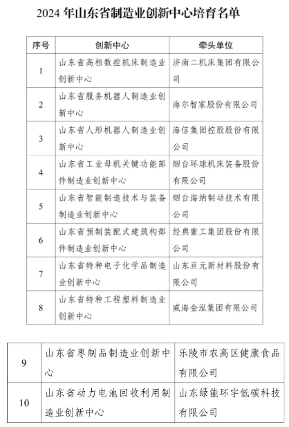
近日,山东省工业和信息化厅发布《2024年山东省制造业创新中心认定和培育名单》。其中,海尔智家股份有限公司、海信集团控股股份有限公司分别领衔打造的山东省服务机器人制造业创新中心、山东省人形机器人制造业创新中心入选山东省制造业创新中心培育名单。
-
根据青岛最新明确的“10+1”重点产业,新一代信息技术、人工智能两大先导产业成为优先发展的方向。
