eDrawings 早期作为一款 SOLIDWORKS 电子图档的快速轻量化查阅工具,经过几十年的发展,现在的功能不仅可以查阅,也可以输出可执行格式提供给未安装 SOLIDWORKS 及 eDrawings 程序的人员来直观的审阅我们的电子图档。
那么我们如何来获取并安装标准版的 eDrawings 程序?如何区分 eDrawings 是标准版还是专业版呢?达索SOLIDWORKS新思诺软件正版咨询免费400 636 8628
首先我们要知道随 SOLIDWORKS 主程序所安装的 eDrawings 版本为专业版,如要获取标准版则需进入官网进行下载即可:
https://www.solidworks.com/support/free-downloads

在 Free Products 下找到 eDrawings 进行下载。
需要注意,必须找一台相对干净的机器,如文员的机器,或者是虚拟机,才能安装上标准版的 eDraiwngs ,反之则是专业版。
那么已安装的 eDraiwngs 如何去判断是标准版还是专业版呢?
有两个地方可以进行判断;
在 eDraiwngs 启动后观察左上角的图标存不存在 PRO 字样来判定:不存在 PRO 字样代表是标准版,存在 PRO 字样代表是专业版。
通过 eDraiwngs 中帮助下拉列表的 eDrawings Professional 显示来判定:此时,标准版的许可码为空,而专业版是存在许可码的。



eDraiwngs 标准版和专业版之间的区别是什么?
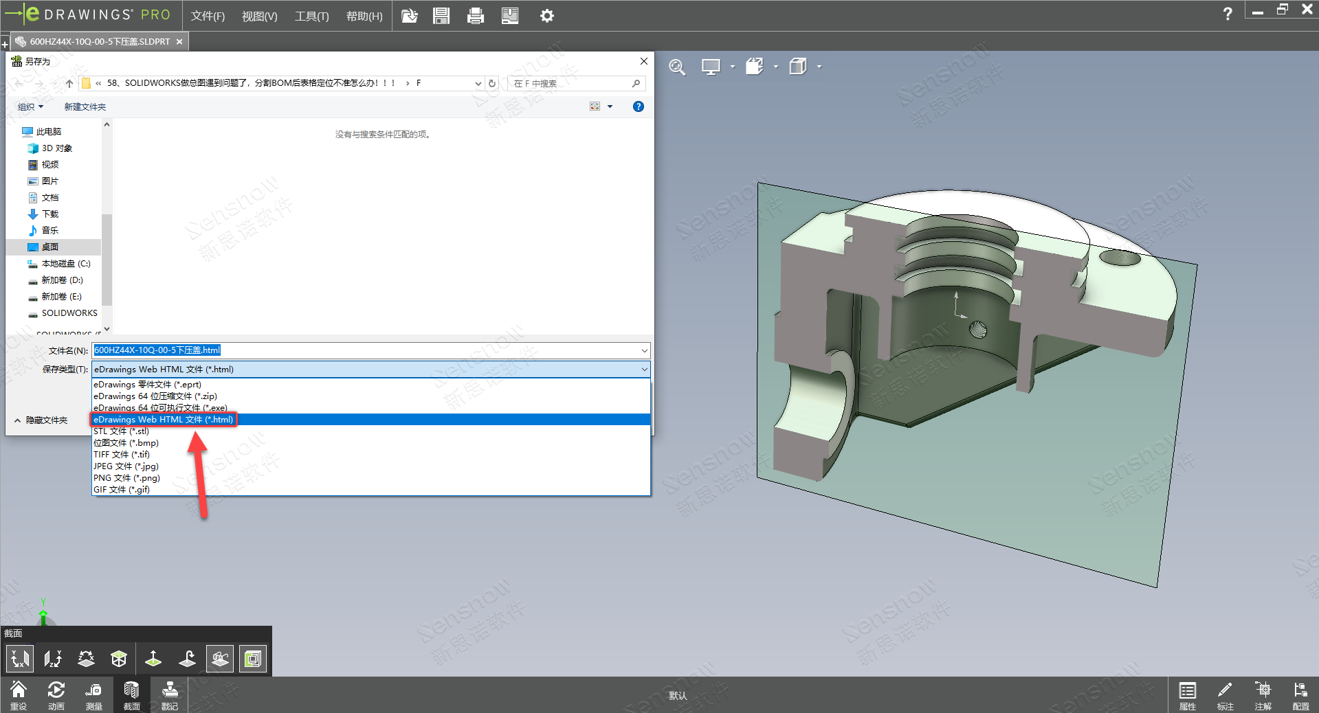
自 2019 版本开始 eDraiwngs 标准版和专业版之间几乎没有区别了,专业版相比标准版只多了两个功能,分别是:将电子图档转存为 Web 端的 Html 和 使用 VR 选项打开模型。


SENSNOW SOFTWARE
PRINCIPAL INVESTIGATOR / Joe.
· 原创内容未经授权严禁转载
· 禁止任何形式的洗稿、抄袭
400 636 8628